ロジックプログラムで使われているファンクションブロック(FB)内の変数のON/OFF状態やデバイスの数値をモニタできます。
パソコンにモニタしたい表示器を接続します。
GP-Pro EXの状態ツールバーからモニタアイコン
をクリックし、モニタステップに移行します。
モニタしたいFBをロジック画面上でダブルクリックします。
![]()
ファンクションブロックにパスワードが設定されている場合は、モニタ表示前にパスワード入力を求めるダイアログボックスが表示されます。パスワードの設定方法については以下を参照してください
30.8.5 ファンクションブロックにパスワードを設定する
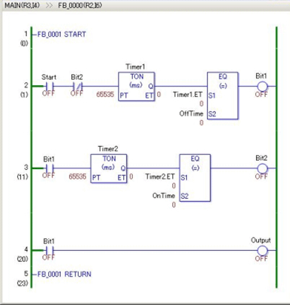
FB内部のロジックプログラムがウィンドウ表示されます。

1:ロケーションバー
表示中のFBがどこで使われているかが表示されます。Rは行数を、Iは左から何個目の命令かを表します。表示されているロジック名称をダブルクリックすると、選択したFBまたはロジック画面に表示が切り替わります。
例) FB_0001のロケーションバーに次のように表示された場合
![]()
FB_0001はFB_0000内の2行目、左から6番目の命令であることが分かります。
![]()
モニタ中のロジックプログラム内にあるFBをダブルクリックすると、ダブルクリックしたFBのモニタ表示に切り替わります。
FBのローカル変数、入力変数、出力変数は値の変更ができません。ただし、[タイプ]が[ビット変数]の場合はオペランドを選択して[コントローラ]メニューから、またはオペランドを右クリックして表示されたメニューから[強制ON]、[強制OFF]を選択して動作確認することができます。