You can monitor the ON/OFF state of variables in Function Blocks (FBs) that are used in logic programs, and devices' numeric values.
Connect the display unit you want to monitor to your PC.
On the GP-Pro EX state toolbar, click the Monitor icon
and go to the monitor step.
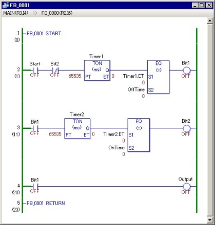
Double click the FB you want to monitor in the Logic Screen.
![]()
When a password is set for Function Block, a dialog box appears before the monitor display opens, where you are prompted for a password. Please refer to the following for how to set up passwords.
30.8.5 Setting a Password for Function Blocks

Logic program within FB is displayed in the window.

1:Location Bar
Shows where the displayed FB is used. R represents the number of rows, and I represents the position of the instruction from left side. When you double click the logic name displayed, the display changes to the selected FB or the Logic Screen.
Example: If the Location Bar for FB_0001 appears as follows:
![]()
FB_0001 is in the second row of FB_0000, and is the 6th instruction from left.
![]()
If you double click an FB which exists within the logic program you are monitoring, the Monitor Display changes to monitor the double-clicked FB.
You cannot change the values of FB's local variables, input variables, and output variables. When [Type] is [Bit Variable], you can check their operations by selecting operand and selecting [Enforce ON] or [Enforce OFF] from the [Controller] menu, or right-clicking operand and selecting [Enforce ON] or [Enforce OFF] from the pop-up menu.